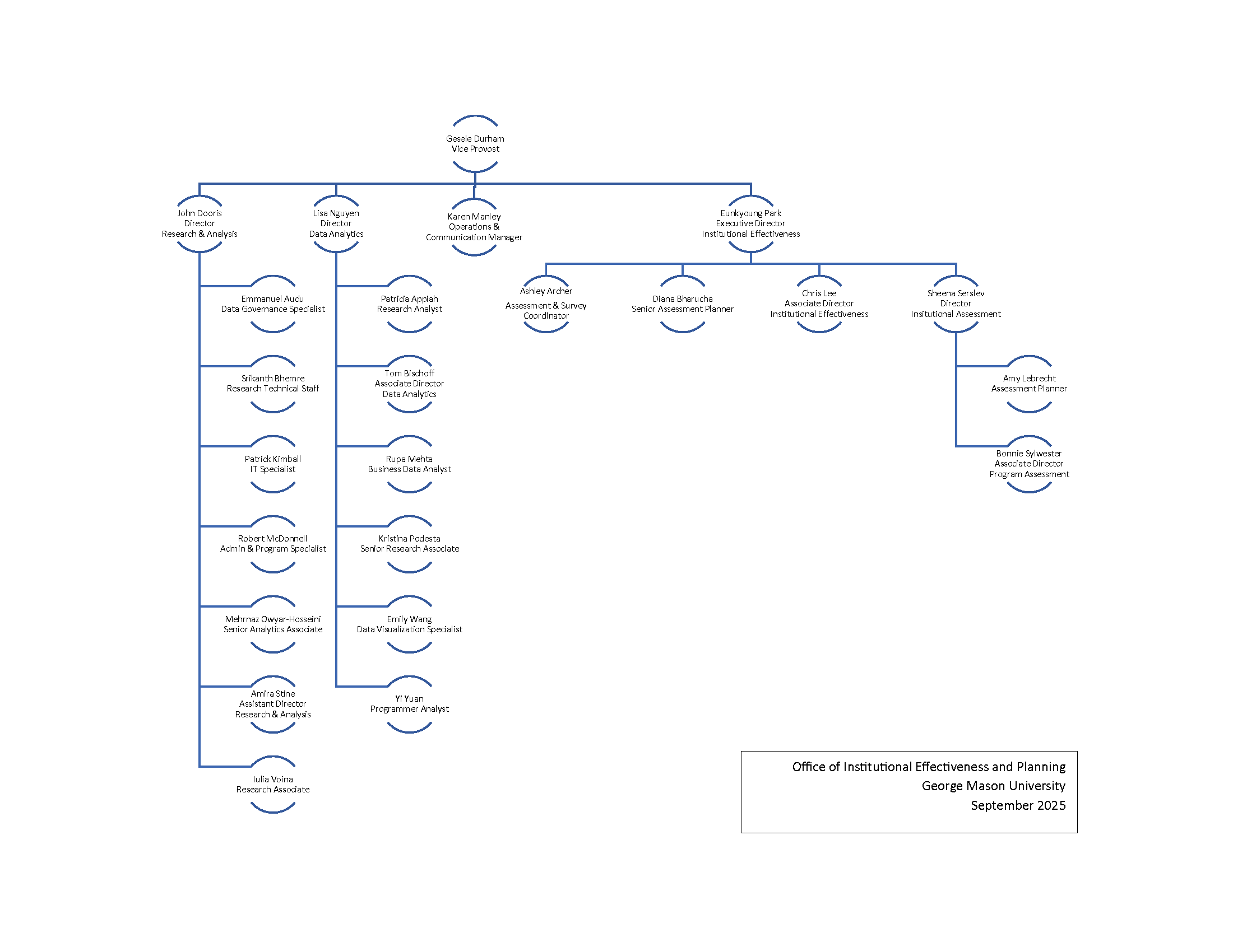
OIEP Organization Chart – September 2025

-
* The programs and services offered by George Mason University are open to all who seek them. George Mason does not discriminate on the basis of race, color, religion, ethnic national origin (including shared ancestry and/or ethnic characteristics), sex, disability, military status (including veteran status), sexual orientation, gender identity, gender expression, age, marital status, pregnancy status, genetic information, or any other characteristic protected by law. After an initial review of its policies and practices, the university affirms its commitment to meet all federal mandates as articulated in federal law, as well as recent executive orders and federal agency directives.